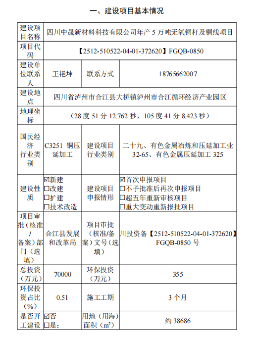
四川中晟新材拟建年产5万吨无氧铜杆及铜线项目
发表日期:2026/3/4 14:32:47 泸州市生态环境局 兰格钢铁网
根据建设项目环境影响评价审批程序的有关规定,2026年3月2日泸州市合江生态环境局受理了四川中晟新材料科技有限公司年产5万吨无氧铜杆及铜线项目的环境影响评价文件。现将受理情况予以公示,公示期为2026年3月2日-2026年3月6日(5个工作日)。

四川中晟新材料科技有限公司创立于2025年12月11日,是一家专注于高端铜材制造的企业,注册资本达3000万元(出资公司为海南九州创驰国际贸易有限公司),展现出雄厚的资金实力。公司致力于无氧铜杆及铜线产品的研发、生产与销售,拥有专业的技术团队和先进的生产设备。
根据公司长远发展规划,计划总投资7亿元,在泸州市合江循环经济产业园区征用约58亩土地,用于建设年产5万吨无氧铜杆及铜线的现代化生产项目。该项目将进一步提升公司的产能和市场竞争力,为区域经济发展注入新的活力。本项目建设内容主要为建设无氧铜杆和铜线生产线,其中无氧铜杆生产线拟采用上引法连铸工艺,配备5套12000t/a规模的上引炉等关键设备;铜线生产线则包含拉丝机、退火炉等设备,可根据市场需求生产不同规格的铜杆铜线产品。
信息监督:马力 010-63967913 13811615299

相关文章
- 快讯:3月4日山西金烨钢铁废钢采购价格上调20元2026/3/4
- 2026年3月4日普阳钢铁中厚板锁价政策2026/3/4
- 3月4日抚顺新钢铁建筑钢材出厂调价信息2026/3/4
- 3月4日江西吉安钢铁废钢采购价格上调10-20元2026/3/4
- 3月4日兰格钢铁网统计铁矿石港口库存量2026/3/4
- 3月4日山西金烨钢铁废钢采购价格上调20元2026/3/4
